
Parcours coordonné "Risques iatrogéniques"
Dans le cadre de la mission "Parcours pluri-professionnels", le groupe Risques Iatrogéniques (RI) de la CPTS Colmar Agglo a mis en place un parcours dédié à la prévention et à la prise en charge des risques iatrogéniques.
Ce parcours vise à améliorer la coordination entre les professionnels de santé en faveur des patients, afin de limiter les effets indésirables liés aux traitements médicamenteux. Il cible notamment les patients les plus à risque (personnes âgées, polymédiquées, ppolypathologiques, etc).
Il repose sur :
- l'identification des patients à risque,
- une prise en charge adaptée,
- des échanges renforcés entre les acteurs de santé,
- l'harmonisation des pratiques professionnelles.
Des documents ont été concus pour vous accompagner au quotidien dans la mise en œuvre du parcours et favoriser une prise en charge sécurisée, fluide et coordonnée.
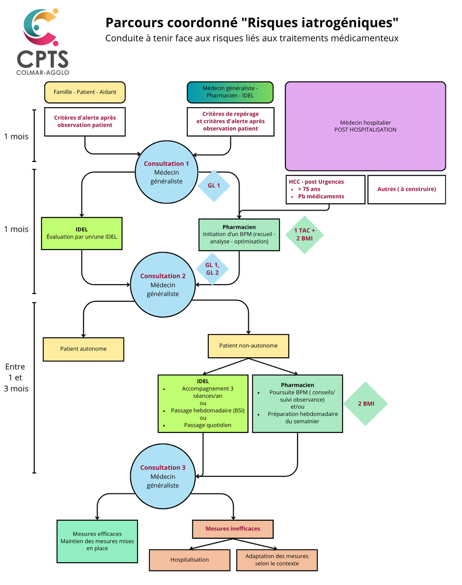
L'arbre décisionnel
Ce document présente le schéma du parcours « Risques iatrogéniques ». Il pourra vous guider dans la prise de décision et l’orientation des patients à chaque étape du parcours.
Pour télécharger le parcours, cliquez ici.

Les ordonnances pré-remplies, pourquoi ?
Des ordonnances pré remplies sont mises à disposition dans le cadre du parcours « risques iatrogéniques » dans l'objectif de :
- d'harmoniser les prescriptions,
- de faciliter le repérage des situations à risque,
- d'améliorer la coordination entre professionnels de santé.
Cet outil s’inscrit dans une démarche globale de prise en charge.
Retrouvez les ordonnances en cliquant ici.
Le suivi du parcours, comment ?
Le suivi du parcours via un questionnaire permet :
- d’évaluer son efficacité,
- d’identifier d’éventuelles ruptures dans la prise en charge,
- d'ajuster les pratiques et renforcer la coordination entre les professionnels.
À chaque étape, le questionnaire est à compléter par le professionnel de santé.
Le lien du questionnaire est le suivant : https://app.evalandgo.com/f/424438/4qaDfiajfzSPEimzikQbNy
Le Guide Pratique à destination des professionnels de santé
Retrouvez ici le guide pratique à destination des professionnels de santé. Il rassemble les informations essentielles, outils et recommandations pour accompagner la mise en œuvre du parcours.

Le Guide Pratique à destination du grand public
Le Guide Pratique à destination du grand public est disponible pour informer et accompagner vos patients. Retrouvez le en cliquant ici.
Des exemplaires papier sont mis à disposition à la CPTS : il vous suffit d’en faire la demande en envoyant un mail à secretaire@cptscolmaragglo.fr.
